
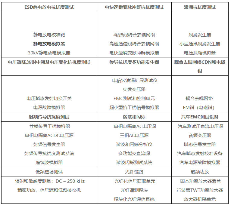
EMC指的是設備或系統(tǒng)在其電磁環(huán)境中能正常工作且不對該環(huán)境中任何事物構成不能承受的電磁騷擾的能力。EMC是評價產品質量的一個重要指標。EMC測試包括:(1)EMI(Electro-Magnetic Interference)---電磁騷擾測試此測試之目的為:檢測電器產品所產生的電磁輻射對人體、公共電網以及其他正常工作之電器產品的影響。(2)EMS(Electro-Magnetic Susceptibility)---電磁抗擾度測試此測試之目的為:檢測電器產品能否在電磁環(huán)境中穩(wěn)定工作,不受影響。EMS抗干擾度測試系統(tǒng)主要包括以下內容:
